违反食物平安法 二锅头被罚10万元
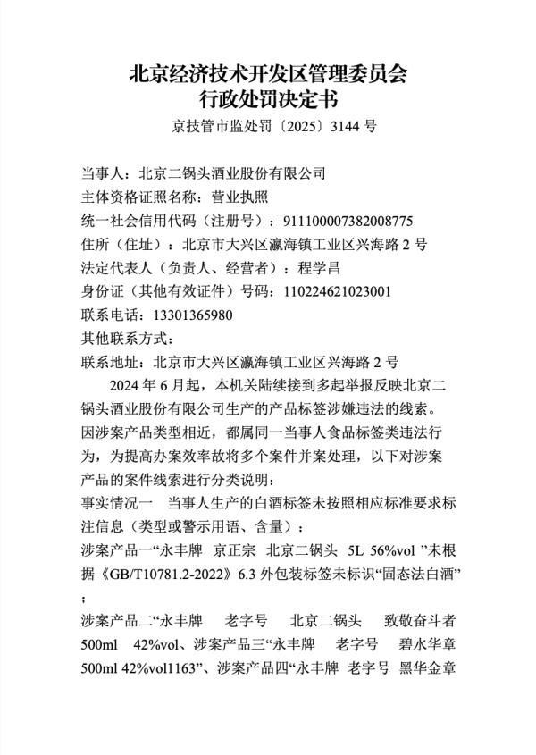
国度企业信用消息公示系统显示,近日,二锅头酒业股份无限公司因违反食物平安法相关,被经济手艺开辟区办理委员会罚款10万元。次要违法现实显示,该公司存正在食物标签未标注“固态法白酒”、食物标签未标注警示语、食物标签不合适施行尺度要求、食物外包拆盒未标注出产日期等环境。行政惩罚决定书中列出了“永丰牌 京正 二锅头 5L 56%vol”“永丰牌 老字号 二锅头 致敬奋斗者 500ml 42%vol”“永丰牌 老字号 碧水华章 500ml 42%vol1163”等十几种涉案产物。
二锅头酒业股份无限公司成立于1992年5月,代表报酬程学昌。免责声明:中国网财经转载此文目标正在于传送更多消息,不代表本网的概念和立场。不形成投资。投资者据此操做,风险自担。中国网是国务院旧事办公室带领,中国外文出书刊行事业局办理的国度沉点旧事网坐。本网通过10个语种11个文版,24小时对外发布消息,是中国进行国际、消息交换的主要窗口。

二锅头酒业股份无限公司成立于1992年5月,代表报酬程学昌。免责声明:中国网财经转载此文目标正在于传送更多消息,不代表本网的概念和立场。不形成投资。投资者据此操做,风险自担。中国网是国务院旧事办公室带领,中国外文出书刊行事业局办理的国度沉点旧事网坐。本网通过10个语种11个文版,24小时对外发布消息,是中国进行国际、消息交换的主要窗口。